ARRIVE Author Checklist – Full
官网链接:https://arriveguidelines.org/sites/arrive/files/Author%20Checklist%20-%20Full.pdf
2010年,为提高临床前动物实验报告的一致性,Carol Kilkenny等[1]在国际实验动物3R中心(National Centre for the Replacement, Refinement and Reduction of Animals in Research,NC3Rs)的资助下,牵头制定了动物实验研究报告指南——ARRIVE指南(Animal Research: Reporting In Vivo Experiment: The ARRIVE Guidelines)。该指南目前已被EQUATOR Network收录,得到广泛认可[2]。
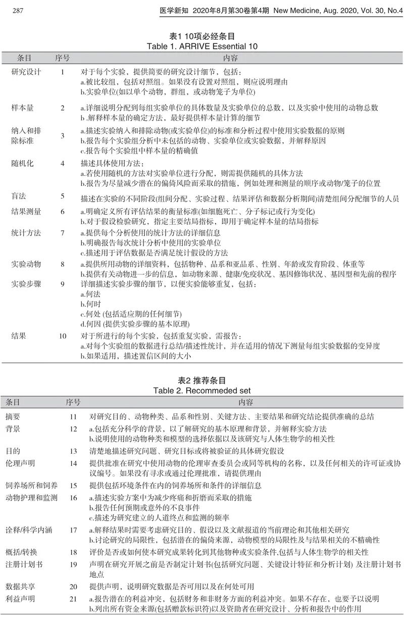
内容细化,条目精简的指南有利于研究人员更好的遵守与使用[3]。然而,NC3Rs对动物实验人员的调查显示,未按照ARRIVE指南条目报告研究的主要原因为,实验人员认为ARRIVE中包含的条目与其自己的实验无关,而且指南中的部分条目,例如减少偏倚的措施等未被实验人员很好地理解,因此,加剧了动物实验的不完整报告[4]。同时,在ARRIVE 2010的应用过程中发现,由于指南制定专家未对涉及的所有条目的重要性的先后顺序做出说明,导致部分科研人员未充分意识到指南中各个条目所涵盖信息的重要性[1,5]。此外,尽管ARRIVE 2010对每个条目的内容进行了简要解释,但未提供如何使用各条目的说明或示例。例如:在动物实验分组及结果评估中使用盲法能显著降低动物实验的偏倚风险[6],然而ARRIVE 2010仅把盲法作为条目6的一个亚条目中的部分内容进行报告,并未强调盲法的重要性,导致研究人员容易忽视动物实验中应报告的重要信息[7]。
为确保研究人员、编辑、审稿人及其他相关期刊工作人员更好地使用动物报告指南,以提高动物研究的严谨性和可重复性,由Nathalie Percie du Sert等人组成的新的国际工作组重新对ARRIVE 2010指南进行修订,最终于2019年在线发布(https://www.biorxiv.org/),即ARRIVE 2019。同时,该工作组开发了解读性文件,对ARRIVE 2019 全部条目的基本原理、重要概念予以解释,并提供了具体示例以便理解[8]。为帮助国内研究人员充分了解ARRIVE 2019指南,本文对其进行详细介绍,并着重比较ARRIVE 2019与ARRIVE 2010的差异,以便于国内研究人员及时知晓该指南的更新内容,充分利用指南改进动物实验的设计与实施,提高报告标准并确保实验数据得到充分评估和利用。

尚志忠, 姜彦彪, 赵冰, 张哲文, 赵霏, 张婷, 张俊华, 马彬. 动物实验报告规范——ARRIVE 2019简介[J]. 医学新知, 2020, 30(4): 285-290. DOI: 10.12173/j.issn.1004-5511.2020.04.05.
Shang ZZ, Jiang YB, Zhao B, Zhang ZW, Zhao F, Zhang T, Zhang JH, Ma B. The reporting guideline of animal studies —— ARRIVE 2019[J]. Yixue Xinzhi Zazhi, 2020, 30(4): 285-290. DOI: 10.12173/j.issn.1004-5511.2020.04.05.[Article in Chinese]






